¹ÉƱ´úÂë
300263
¼¯ÍŶ¯Ì¬
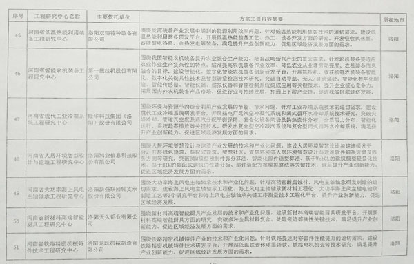
Group dynamics¿ËÈÕ£¬´ÓºÓÄÏÊ¡·¢¸Äί»ñϤ£¬ÔÚ¹ØÓÚºÓÄÏÊ¡ÏÖ´ú¹¤ÒµÀä¶Ëϵͳ¹¤³ÌÑо¿ÖÐÐĵÈ99¸öÊ¡¹¤³ÌÑо¿ÖÐÐĵÄÅú¸´Îļþ(Ô¥·¢¸Ä¸ß¼¼¡²2018¡³1030)ÖУ¬×ðÁúʱ¿ÈËÉú¾ÍÊDz«¹ÙÍøz6mg¿Æ¼¼É걨µÄ¹ØÓÚÏÖ´ú¹¤ÒµÀä¶Ëϵͳ¹¤³ÌÑо¿ÖÐÐÄ×齨¼Æ»®Ë³Ëì»ñÅú¡£±¾´Î»ñÅúµÄÏîÄ¿¾ùΪºÓÄÏÊ¡ÖØ´óÕ½ÂÔ»òÇ°ÑØÁìÓòµÄÏîÄ¿£¬ÓÉÖØµã¸ßУ¼°ÖصãÆóÒµ¼ç¸º½¨ÉèʹÃü¡£


ÏÖ´ú¹¤ÒµÀä¶Ëϵͳ¹¤³ÌÑо¿ÖÐÐļƻ®Ö÷ÒªÄÚÈÝ£ºÎ§ÈÆ»·±£Óë×ÊÔ´½ÚÔ¼×ÛºÏʹÓù¤ÒµÉú³¤µÄ½ÚÄÜ¡¢½ÚË®ÎÊÌ⣬Õë¶Ô¹¤ÒµÀä¶ËϵͳÊÖÒյįÈÇÐÒªÇ󣬽¨ÉèÏÖ´ú¹¤ÒµÀä¶Ëϵͳƽ̨£¬¿ªÕ¹Èȵ糧·¦Æû¿ÕÀäÄýÆ÷ϵͳºÍ±Õʽѻ·Ë®ÀäȴϵͳÊÖÒÕÑо¿£¬Í»ÆÆ¼â·åÀäÈ´¡¢¹ÜµÀÕæ¿Õ¶È¼°ÕôÆû·ÖÅÉÆ½ºâ°ü¹Ü¡¢¸´ºÏ»¯×°±¸·ç³¡¼°»»ÈÈÁ÷ÌåÆÊÎö£¬½éÖÊ×èÁ¦ÂþÑÜ¡¢ÖÇÄÜ»¯ÔËÐС¢ÏµÍ³Ç÷ÁãÅŷŵÈÒªº¦ÊÖÒÕ£¬Ñз¢³ö¸´ºÏÐÍ¿ÕÀäÄýÆûϵͳºÍ¸´ºÏÐͱÕʽѻ·Ë®Àäȴϵͳ£¬Öª×ãÌáÉý¹¤ÒµÁ¢ÒìÄÜÁ¦¡¢Ôö½øÇøÓò¾¼ÃÉú³¤·½ÃæµÄÐèÇó¡£
±¾´Î¹¤³ÌÑо¿ÖÐÐĵĻñÅú¼°×齨£¬½«Óë֮ǰÂä»§¹«Ë¾µÄÊ¡¹¤Òµ´«Èȹ¤³ÌÊÖÒÕÑо¿ÖÐÐÄ¡¢Ê¡ÔºÊ¿ÊÂÇéÕ¾µÈ»ú¹¹Ðγɻ¥²¹£¬½«Ñз¢ÊÖÒÕ¸ü¿ìµÄת»¯£¬¸üºÃµÄ·þÎñÓÚÊг¡£¬Ô츣ÓÚÉç»á¡£
400-0300263
µØÖ·: ÂåÑô¿Õ¸Û¹¤Òµ¼¯¾ÛÇø
ÓÊÏä: hr@lhkjjt.com
¹«ÖÚºÅ
ÊÓÆµºÅ
¶¶Òô